Розберемось, що ж таке індуктивний датчик?
У сучасному світі, де технології стають невід’ємною частиною повсякденного життя та промислових процесів, роль індуктивних датчиків стає ключовою. Ці унікальні пристрої, що використовують електромагнітні принципи, прийшли на допомогу в автоматизації та контролі різних технологічних процесів, забезпечуючи точність та ефективність у вимірах та управлінні.
Індуктивні датчики є генераторами сигналів, які безконтактно реагують на функціональні переміщення робочих органів машин, роботів, конвеєрних систем тощо, виробляючи електричні сигнали.
Генератори сигналів цього мають такі характеристики:
1. Індуктивні датчики виявляють всі струмопровідні об’єкти, які проходять або залишаються у високочастотному магнітному полі, що створюється вбудованим осцилятором.
2. Індуктивні датчики працюють за принципом наближення, тобто об’єкт не надає на них механічного впливу.
3. Індуктивні датчики не потребують механічних чутливих елементів, таких як ролики, кулачки або важелі.
4. Індуктивні датчики працюють без механічного електричного контакту, а перемикаються електронікою.
Це дає такі переваги:
• Немає механічного зношування і в результаті більший ресурс роботи
• Безконтактне спрацювання;
• Немає поломок через забруднення або підгоряння контактів
• Немає брязкоту контактів і внаслідок помилкових спрацьовувань
• Висока частота перемикання – до 5000 Гц
• Стійкість до вібрації
• Будь-яке положення монтажу
• Повністю герметичні з високим ступенем захисту
Принцип роботи
Принцип дії індуктивних датчиків полягає в виявленні металевих об’єктів у непосередній близькості до чутливого елемента. Вони нечутливі до інших матеріалів. В різних датчиках може бути різна відстань виявлення. Це зумовлено конструктивним виконанням конкретного датчика та типом металу, який потрібно виявляти. Кожен виробник, як правило, вказує ці параметри в технічній документації.
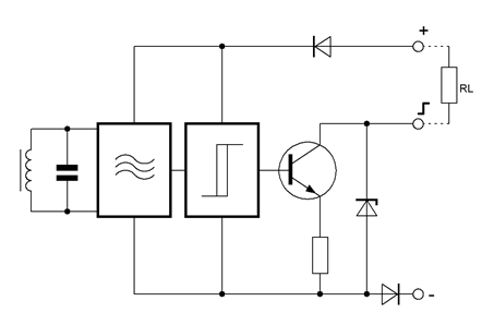
На сьогоднішній день ринок може похвалитися великою кількістю індуктивних датчиків наближення, які відрізняються між собою за певним критерієм. Незважаючи на це, всі вони мають схожу будову і принцип роботи. На малюнку показана загальна структура датчика наближення з індуктивним чутливим елементом.

Як видно з малюнка, за допомогою високочастотного генератора в обмотці чутливого елемента створюється електромагнітне поле. При наближенні до датчика металевого предмета відбувається зміна параметрів цього поля, яка подальше фіксується тригерною схемою. Вихід тригера управляє ключовим елементом, який може перемикати невелике навантаження у вигляді реле та інших подібних пристроїв. Більшість датчиків також обладнані індикатором спрацювання у вигляді світлодіода. Цей підхід дозволяє оцінити справність датчика і виконати його калібрування під час монтажу. На схемі представлений один із варіантів схемної реалізації індуктивного датчика наближення

Типи виходів
Індуктивні датчики наближення можуть мати різні схемні рішення вихідних каскадів, що іноді є визначальним моментом у виборі. Існують такі типи виходів:
Звичайний транзисторний вихід типу N-P-N; NPN
Звичайний транзисторний вихід типу P-N-P; PNP
Релейний вихід – переважно використовується в великогабаритних датчиках. Особливість релейного виходу полягає в гальванічній відмінності між схемою живлення датчика та комутуючими контактами, що дозволяє живити навантаження будь-якою напругою.
Відмінність між виходами N-P-N та P-N-P
Як вже було зазначено раніше, індуктивні датчики наближення з транзисторним виходом можуть мати різну провідність (N-P-N або P-N-P). Відмінність між цими датчиками полягає в тому, які полюси комутуються через навантаження. Датчик з виходом P-N-P комутує позитивний полюс живлення, а N-P-N – негативний. Це більш наглядно відображено на схемі:


Датчики з Kf=1
Стандартні індуктивні датчики
Як ми з’ясували вище, конструкивно стандартні датчики складаються з котушки з ферітовим сердечником та електричного генератора, що створюють магнітне поле. Така конструкція піддається ослабленню діапазону спрацювання, коли виявляють об’єкт з кольорового металу. Цей коефіцієнт залежить як від конструктивних параметрів датчика (наприклад, матеріал корпусу), так і від матеріалу демпфуючого елемента. Цей режим у певних застосуваннях може надавати руйнівну дію, або створю проблеми у виборі датчика та місці його розташування, збільшення датчиків задля виявлення різних металевих об’єктів. Це призвело до розробки спеціальних індуктивних датчиків для нівелювання ефекту ослаблення.
Індуктивні датчики з коефіцієнтом корекції Kf=1
Датчики з коефіцієнтом 1 – це індуктивні датчики, оснащені спеціальним типом осцилятора. При цьому в центрі знаходяться дві котушки. з повітряними сердечниками, які з’єднані електрично та сприяють тому, що коефіцієнт ослаблення точно пристосовується до особливостей відповідного матеріалу. За рахунок цього матеріал об’єкта більше не відіграє жодної ролі, оскільки один і той же датчик може розпізнавати всі метали з одним і тим самим діапазоном виявлення.
Серед небагатох виробників такого типу датчиків, Фесто має датчики з коефіцієнтом корекції Kf=1 у своїй номенклатурі під назвою SIEF-…
Переваги датчиків SIEF над стандарними виконаннями:
1) Менші розміри для досягнення тіє ж дистанції перемикання для об’єктів з кольорових металів;
2) Не схильні до впливу зовнішних AC та DC магнітних полей;
3) Збільшення швидкодії перемикання;
4) Більш високий диапазон температур оточуючого середовища;
Основні виробники індуктивних датчиків
Огляд провідних виробників індуктивних датчиків: інновації та ключові особливості
Індуктивні датчики, які відіграють важливу роль у галузі автоматизації та контролю, надаються різними виробниками, кожен із яких впроваджує унікальні технології та інновації. Розглянемо деяких із провідних виробників цього виду технології та основні особливості їхньої продукції.
1. Siemens AG:
- Інновації: Siemens пропонує широкий асортимент індуктивних датчиків із використанням передових технологій у галузі електромагнетизму. Їх продукція часто включає функції дистанційного моніторингу і можливості інтеграції з системами промислової автоматизації.
2. Turck:
- Інновації: Turck відомий своїми інноваційними рішеннями у сфері індуктивних датчиків. Вони активно розробляють технології для розширення робочих дистанцій та збільшення стійкості до зовнішніх впливів, що робить їхню продукцію надійною навіть у складних умовах.
3. Pepperl+Fuchs:
- Інновації: Pepperl+Fuchs спеціалізується на індуктивних датчиках для використання у вибухонебезпечних середовищах. Їхня продукція забезпечує високий рівень безпеки та відповідає суворим нормам та стандартам, властивим цим умовам.
4. Balluff:
- Інновації: Balluff зосереджується на розробці інтелектуальних рішень у сфері індуктивних датчиків. Їхня продукція може взаємодіяти із системами Інтернету речей (IoT), надаючи додаткові можливості моніторингу та аналітики.
5. Omron Corporation:
- Інновації: Omron пропонує індуктивні датчики з сучасними технологіями обробки сигналу, що забезпечує високу точність і стабільність у вимірюваннях. Їх продукція також часто включає функції адаптивної самодіагностики.
6. Banner Engineering:
- Інновації: Banner Engineering відомий своїми інноваціями в галузі мініатюризації індуктивних датчиків. Їхня продукція забезпечує високу продуктивність у компактних розмірах, що важливо в обмежених просторах. Кожен із перелічених виробників робить свій внесок у розвиток індуктивних датчиків, надаючи ринку різноманітні і технологічно просунуті продукти. Покупцям надається можливість вибору з широкого спектру рішень, відповідних конкретним потребам і вимогам їх виробничих чи технологічних завдань.
ПІДСУМОК:
У світі інновацій та зростання продуктивності компанія Фесто намагається йти в ногу із передовими технологіями. У сегменті виробництва індуктивних датчиків зроблено ставку на стандартні моделі датчиків, що призводить до більш масового їх виробництва і, як наслідок, зниження вартості. Більшість стандартних моделей індуктивних датчиків інших виробників мають свій аналог у номенклатурі Фесто.
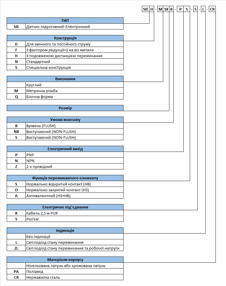
Позначення датчиків ФЕСТО


